12 Volt Dc Led Dimmer Wiring Diagram

Wrg 9423 12 Volt Dc Led Dimmer Wiring Diagram Free Picture

Wrg 9423 12 Volt Dc Led Dimmer Wiring Diagram Free Picture

How To Make 12v Led Dimmer Circuit

How To Make 12v Led Dimmer Circuit

88light Reign 12v Led Dimmer Switch Wiring Diagrams

88light Reign 12v Led Dimmer Switch Wiring Diagrams

88light Reign 12v Led Dimmer Switch Wiring Diagrams

Nothing else to buy.

12 volt dc led dimmer wiring diagram. Tire in little more than 5 minutes 120 psi pressure inflation maximum flow rate of 22 lmin 12 volt dc thanks to bill volker if you have any questions or would like additional information. Basic 12 volt wiring. A relatively low cost option is low voltage 12 volt led strip lighting. Zener diode d3 provides protection against voltage surges.

C2 filters out the ac wall wart ripple so that the load current is pure dc. These discrete strips are sometimes called. 12v led dimmer circuit this is diagram about 12v led dimmer circuit you can learn online. Dimmer switches for 12v and 24v dc led lighting pwm dimming for 12v led lights kick kr6 full range dimming and on off control for leds.

The dimmer switch will have 3 wires. However i need to find a wiring diagram for a 1999. Led dimmer dc 12v 24v lighting dimming controller 30a 12 volt 24 volt light dim switch. Because we now have to start with 12 v dc we have to generate the ac voltage ourselves.

And the red wire is where the 12v dc negative from your lights connects. Lowest price guaranteed same day shipping thousands of 12v led dimmer switch reviews. The main purpose of r5 is to limit the current. Heater and defroster wiring diagram for 1955.

The power supply is derived from the power system via d1 and c6. Eliminate messy wiring work save hassle of crimping and connecting. In my case for the dimmers i bought the white wire goes into a wire nut with your 12v dc positive and the 12v dc positive that runs to your lights. A cigarette lighter plug strip and crimp 12 volt wire in this post we are going to move up a step in complexity and install a led light fixture.

How to install a led light fixture. Led strip lights have become a quick and efficient answer to providing accent lighting around your home. I wanted pure flicker free light. The black wire from the dimmer goes to your 12v dc negative.

Hopefully those looking for practical information on electrical circuits and wiring led components found this guide first. Easy solution for leds strips tubes bars. Works with all of our 12 volt dc lighting and a 24 volt native version is also available. The kick kr6 offers pulse width modulation pwm dimming in a compact dimmer switch.

12 volt led light strips. Led dimmers controllers. Collect all useful circuits for you.

12 Volt Dc Dimmer For Led Halogen Incandescent Rv Auto Truck Marine And Strip Lighting Short Shaft Black

12 Volt Dc Dimmer For Led Halogen Incandescent Rv Auto Truck Marine And Strip Lighting Short Shaft Black

Led Dimmer Circuit With 555 Timer

Led Dimmer Circuit With 555 Timer

88light Reign 12v Led Dimmer Switch Wiring Diagrams

88light Reign 12v Led Dimmer Switch Wiring Diagrams

12v Led Dimmer Circuit

12v Led Dimmer Circuit

12v Dc Light Dimmer Circuit Using 555 Timer Ic Electronic

12v Dc Light Dimmer Circuit Using 555 Timer Ic Electronic

12 Volt Dc Dimmer For Led Halogen Incandescent Rv Auto Truck Marine And Strip Lighting Short Shaft Black

12 Volt Dc Dimmer For Led Halogen Incandescent Rv Auto Truck Marine And Strip Lighting Short Shaft Black

12v Light Dimmer Circuit

12v Light Dimmer Circuit

Led 12v Wiring Diagram Wiring Schematic Diagram

Led 12v Wiring Diagram Wiring Schematic Diagram

Elwood Frilight Ef1206 Rotary 12 Volt Dimmer 5 Amp Rotary Dimmer

Elwood Frilight Ef1206 Rotary 12 Volt Dimmer 5 Amp Rotary Dimmer

12v Led Lamp Circuit Circuit Diagram In 2019 12v Led

12v Led Lamp Circuit Circuit Diagram In 2019 12v Led

Cheapest 0 12v Led Dimmer Circuit

Cheapest 0 12v Led Dimmer Circuit

Choose The Right Power Supply For Your Led Lighting Needs

Choose The Right Power Supply For Your Led Lighting Needs

Led Dimmer Led Dimmer Circuit With Potentiometer

Led Dimmer Led Dimmer Circuit With Potentiometer

Choose The Right Power Supply For Your Led Lighting Needs

Choose The Right Power Supply For Your Led Lighting Needs

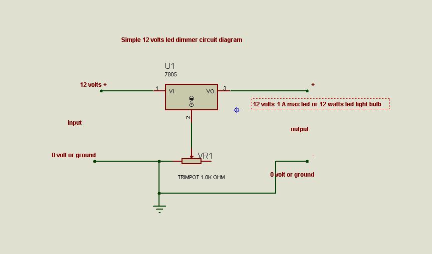
The Simplest 12 Volts Led Dimmer Circuit Diagram

The Simplest 12 Volts Led Dimmer Circuit Diagram

How To Build 12v Dimmer Circuit Diagram

How To Build 12v Dimmer Circuit Diagram

Super Simple Dimmer Control Circuit 3 6 9 12v

Super Simple Dimmer Control Circuit 3 6 9 12v

Led Dimmer Switches

Led Dimmer Switches

Source : pinterest.com

Popular Posts